Creating OER
Creating OER is a very appealing idea for many educators who see the value of their work and the potential to support their students and colleagues. There are many reasons to consider creating OER.
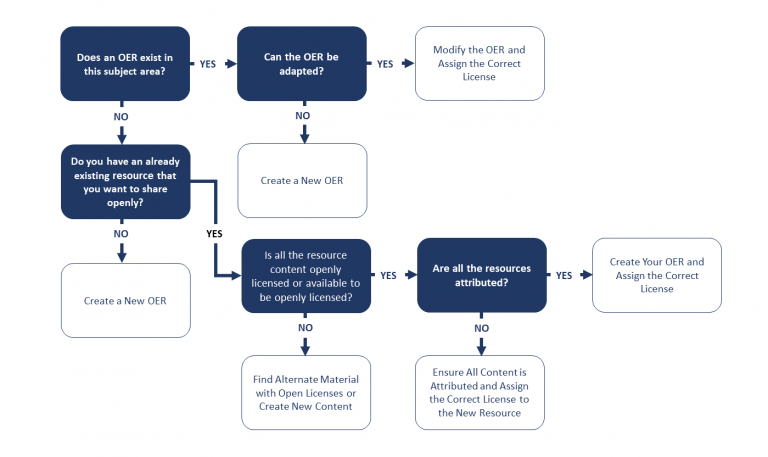
The open educational resource movement has been around for well over 20 years, and with it comes many resources that can be reused, revised, remixed, and redistributed. The first thought before creating OER should be to check if the content already exists and could be adapted. The health and continued success of the commons requires sustainable growth through adapting and improving content.

Take a moment and think about an OER project that you are interested in starting, have already started, or have completed in the past. Go through the decision tree. Were there any moments during the decision tree review that you hadn’t considered in the past? How would you deal with these issues in your OER creation?
Workflows for Creating OER
Workflows for developing OER will depend on the medium in which you are creating. Textual content will differ from video content; however, there are common workflow elements across all OER that will help you plan your OER project. Review the following steps in the OER Workflow.
Step 1. Copyright & License Review
If you are choosing to use a preexisting resource, you will need to ensure that you can share the content openly.
- Identify license of any materials already being used in the resource
- Track down original sources and licenses for any unattributed materials
- Identify content that needs to be replaced with open resources
Step 2: Identify Needed Resources
- Identify the license being used in your OER project
- Identify compatible licenses for existing materials you want to use in your OER
- Identify what resource types you need and for what purposes
Step 3: Selecting a Tool
While selecting a tool to develop an OER is often at the top of the mind, OER can be created with most tools. The “openness” of the object is largely dependent on the license and the file format that is provided to potential users. However, there are some questions you can ask yourself to select the best tool for the kind of resource you are developing.
- What am I trying to achieve with this OER? This will impact your tool decision because of the different features these platforms offer. For example, if you are writing a textbook and you want to achieve a higher level of student engagement, you might be better off choosing Pressbooks (which offers H5P capabilities) over the UBC Wiki, which has no interactive opportunities for students.
- What are the Learning Objectives? This is a great question to consider if you’re involving students in creating OER. For example, if you want to have students contribute to the project through posting their assignments or papers, or have them help create content for your project, then a Blog or WordPress site is much better suited to that than Pressbooks where, for example, you would have to request permission to have extra accounts made.
- How will I evaluate my project? If you are interested in metrics, then using a platform like Pressbooks would be useful since it provides some metrics tracking. If you are looking to easily keep track of the number of student assignments completed, then bundling up student work into a journal with OJS would be a good choice.
- What are the tools used by other faculty in my department? While this shouldn’t be used as a sole criterion for which tool to use, it is useful to talk to other faculty members creating similar OER to see what they are using. There might be a specific reason why a specific tool is being used, and using the same tools consistently can be helpful. For example, if you choose to create a set of questions using WeBWork, students who have used it in the past won’t have to re-learn a new platform or software.
UBC directly supports the use of Open Journal Systems (OJS), Pressbooks, UBC Blogs (WordPress), UBC Wiki, and WeBWorK. The tools that UBC supports have gone through a review for FIPPA compliance, so if you choose to use a different tool make sure you and your students are informed about their information privacy.
Step 4: Assigning a License
Assigning an open license to your work will depend on a few considerations.
First, you will need to decide what rights you would like to maintain and give to users of your OER. This will direct the type of license you will assign. Review the Creative Commons chapter for more details.
Second, if you have used materials in your OER that are openly licensed, for example under a Creative Commons license, you will need to abide by the sharing and adaption requirements of the license. This will impact the kind of license you can use on your resource. The following video outlines these considerations:
Creating OER and Combining Licenses – Full. (2012). By TheOGRepository. Licensed under Creative Commons Attribution-ShareAlike 3.0
For further help, you can use the Creative Commons Choose a License tool or the license compatibility chart on the Creative Commons wiki.
Step 5: Sharing the OER
Sharing open educational resources can be difficult, so developing a workflow for sharing your content through repositories and community networks will help to increase the reach of your work. The Sharing OER chapter will cover strategies in developing a workflow.
Significant Creation Considerations
While the general process for creating OER is outlined in the video above, there are several significant issues that should be considered prior to creating your resource. These considerations aren’t specific to what you create and the license you attach but address how you plan your resource before it is developed to ensure the greatest potential of your content for yourself and others.
Sharing in an Open Environment
A common issue encountered by those engaging in OER creation is the desire to use content that was already created for the classroom environment. The difficulty with using previously developed educational content is often you have not considered the licensing and attribution processes needed in OER development — mainly making sure that the existing materials can be included in your newly-created open learning resource. Many of the materials you use in courses are likely copyrighted, or you might not have taken note of the licensing or attribution information to make sure they are open. Often retroactively trying to find the licenses can be difficult because the attributions to the original resources are missing.
If you’re adapting an existing resource, you’ve likely used images, graphs or charts to illustrate your lectures, handouts or modules under Fair Dealing. However, according to UBC Copyright’s guidelines for open courses and OER, Fair Dealing exceptions cannot be relied upon in open environments since the audience is not limited to registered students.
Scenario – Creating an OER from an Existing ResourceProfessor Nader has developed a slide presentation on ocean biodiversity. They have heard about OER and are interested in releasing the slide presentation into the commons, allowing anyone to reuse, remix, and share. Review the opening slide: Ocean Biodiversity |
![]() |
It is good academic and scholarly practice to always provide citation when using or building off of other people’s work. Additionally, tracking your resources so you can update or refer back to the source will help eliminate the guesswork and gray zones for using the resource and making the transition from closed to open smoother.
Accessible & Inclusive Design
Often when people engage in OER development a goal is to develop freely accessible content. The issue with this goal is “accessible” often means available to access but not accessible to all in the sense of providing a resource that addresses the widest possible range of abilities within the community. With OER creation, accessibility can often be an afterthought, which causes issues in design and time when attempting to apply accessibility practices once a resource is created. Inclusive design is beginning with accessible and inclusive practices already embedded into the creation process. When beginning an OER, starting with the core principles of accessible and inclusive design will ensure all possible users of the resource, including those specifically within your education environments, are served.
You can return to the What Makes an Educational Resource Open? chapter for more information on accessibility and OER.
Dig DeeperTo learn more about Accessible and Inclusive Design for OER, review: Open UBC OER Accessibility Toolkit. |
![]() |
Student Engagement
When embarking on developing OER, you may also want to include students in the writing process. Open pedagogy, or OER-enabled pedagogy, is the practice of engaging students in the co-creative process of OER development. This will be addressed in more detail in the Open Pedagogy chapter. If you are engaging in students creating OER, it’s important to discuss with students the benefits, barriers, and potential risks associated with publishing their work openly, including:
- Engaging in a discussion about intellectual property.
- Discussing the various options they have for choosing a license for their work.
- Providing students with a variety of options to share or not share their work publicly. These options could include publishing with a pseudonym or publishing in a way that only other people in that class can see their work.

